交通事故引热议:“受伤离现场” 算逃逸吗?“顶包” 后果有多严重?

点击蓝字
关注我们






很多人以为 “逃逸” 就是 “开车跑了”,其实法律上的界定比这更细致,后果也更严重。
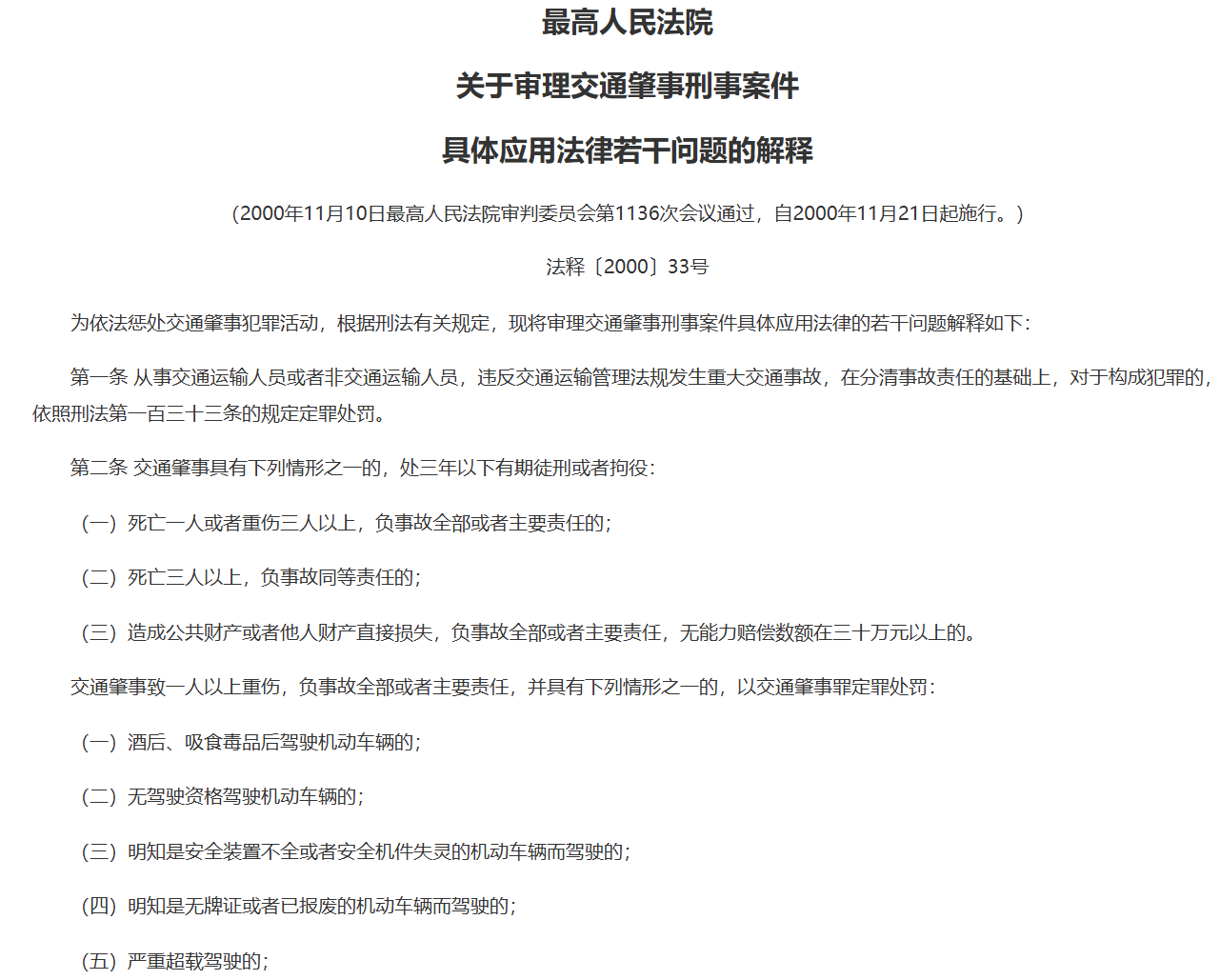
根据《刑法》第 133 条和相关司法解释,肇事逃逸是指交通事故发生后,当事人为逃避法律追究,故意逃离事故现场、藏匿身份或拒绝履行救助义务的行为。它不是独立罪名,而是 “交通肇事罪” 的加重情节,量刑分三个梯度:
1.普通交通肇事(致人重伤、死亡或重大财产损失):3 年以下有期徒刑或拘役;
2.交通肇事后逃逸:3 年以上 7 年以下有期徒刑;
3.因逃逸致人死亡:7 年以上有期徒刑。
这里要划重点:不是只有 “开车跑了” 才叫逃逸!以下几种情况都可能被认定为逃逸:
1.事故后留在现场,但谎称自己是旁观者;
2.把伤者送到医院后,留下假姓名、假电话悄悄溜走;
3.接受交警调查时故意隐瞒身份,或中途逃匿;
4.明知撞了人,却因害怕担责而驾车离开现场。
简单说:只要你的行为是为了 “逃避责任”,不管是 “主动跑” 还是 “被动藏”,都可能构成肇事逃逸。




根据《最高人民法院关于审理交通肇事刑事案件具体应用法律若干问题的解释》,“交通运输肇事后逃逸” 的核心定义是 “发生交通事故后,为逃避法律追究而逃跑的行为”。
从法律实践来看,交通事故中因受伤需要紧急就医而暂时离开现场,本身是符合常理的正常行为,并非必然构成逃逸。关键判断标准有两个:
1.离开的核心目的:是为了及时治疗伤情,还是为了逃避责任追究;
2.是否配合后续处理:是否有人留在现场配合调查、是否主动向警方说明情况、是否愿意承担事故相应责任。
最终是否构成肇事逃逸,需要办案单位结合查明的全部事实,依法综合认定,不能仅凭 “离开现场” 这一个情节下结论。






事件中,陪同人员留在现场却谎称自己是驾驶员,这一行为并非 “小事”,而是明确的违法行为,具体后果分两种情况:
1.不构成刑事犯罪的,面临行政处罚:在交警办案过程中提供虚假证言、隐瞒事实,会干扰行政执法秩序,即便不构成犯罪,也会受到相应的行政处罚;
2.若情节严重(如造成严重事故后果、帮助肇事者逃避刑事责任等),可能构成包庇罪,面临刑事处罚。
需要特别说明的是,如果能证明肇事者存在教唆、指使他人 “顶包” 的行为,肇事者也需承担相应法律责任;若无法证明,“顶包” 行为通常认定为 “顶包者” 个人行为,由其自行承担后果。此外,通报中明确 “未存在骗保事实”,也避免了更严重的法律责任追究。




客服1