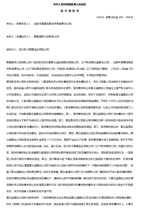
未清偿债务却转让债权?法院:变更执行申请人不予支持!
在民事执行程序中,债权转让是常见的财产处置方式,但如果债权人本身还拖欠着其他债务,这种转让行为会得到法律认可吗?

债权转让后,新债权人申请变更执行申请人被拒
某公司(下称 “原债权人”)对另一公司享有经生效判决确认的普通债权,随后通过公开挂牌方式,将该债权转让给了第三方公司(下称 “新债权人”)。新债权人支付了合理对价,也取得了原债权人的书面认可,之后便向法院申请变更为该执行案件的申请执行人。
但法院查明,原债权人自身作为被执行人,还有多件案件尚未履行完毕。尽管原债权人与新债权人均主张,债权转让价格公允,不会影响原债权人的偿债能力,且转让行为未损害他人利益,但未能提供充分证据证明,转让前已告知相关执行法院、主动报告财产,或已将转让对价全部用于清偿自身未履行的债务。最终,法院驳回了新债权人变更执行申请人的请求,这一结果也得到了最高人民法院的支持。



法律依据:债权转让需满足 “依法转让” 核心条件
执行程序中,法院有权对债权转让进行审查,核心目的是防范规避执行、损害第三人利益的行为。如果债权人在自身尚有未清偿债务的情况下转让债权,又无法证明转让对价用于履行自身债务,就可能导致其偿债能力下降,损害其他债权人的合法权益,这种情况下的债权转让,不符合 “依法转让” 的要求。

法律规定的三个重要维度
要确保债权转让的合法性与有效性,需从法律规定的核心要件、执行程序特殊要求、风险防范细节三个维度全面把控。

基础前提:确保 “可转让的债权” 是合法债权
排除法定禁止转让的债权
根据《民法典》第五百四十五条,以下债权不得转让:
债权性质决定不得转让(如基于人身信任关系的债权,如委托合同、雇佣合同中的债权;专为特定人设定的债权,如抚恤金、抚养费请求权);
当事人约定不得转让(需查看原债权合同中是否有 “债权不得转让” 的明确条款,若有则需原债务人书面同意方可转让);
法律规定不得转让(如破产企业的特定债权、具有人身专属性的侵权赔偿债权)。
确认债权已生效且无权利瑕疵
转让的债权需是 “已确定的合法债权”:
若为基于合同的债权,需确保原合同合法有效(无欺诈、胁迫、违反法律强制性规定等无效情形);
若为基于生效裁判(判决书、调解书、仲裁裁决)的债权,需确认裁判已生效且未进入再审程序,债权金额、履行期限明确无争议;
排除 “已被司法限制的债权”:若债权已被法院查封、冻结(如原债权人涉及执行案件,债权被列为可供执行财产),需先取得查封法院的书面同意,否则转让行为可能被认定为 “规避执行”。

核心操作:完成 “债权转让的法定流程”
签订书面债权转让协议,明确核心条款
履行 “通知原债务人” 的法定义务
根据《民法典》第五百四十六条,债权转让无需经原债务人同意,但必须通知原债务人,否则转让对原债务人不发生效力(原债务人仍可向原债权人履行债务):
通知方式:优先采用书面形式(如邮寄《债权转让通知书》,留存快递面单、签收记录);若原债务人认可,也可通过邮件、短信、微信等电子方式通知(需保存聊天记录、已读凭证);
通知内容:需明确 “债权转让事实”(原债权人、受让人名称、转让时间)、“原债务人应向受让人履行债务”(履行金额、期限、账户信息),避免模糊表述。
特殊场景:涉及执行程序的债权转让,需额外满足 “执行审查要求”
若债权已进入执行程序(原债权人是申请执行人),受让人后续需申请 “变更执行申请人”,需额外符合《最高人民法院关于民事执行中变更、追加当事人若干问题的规定》第九条,重点注意:
原债权人(申请执行人)若自身有未清偿的执行债务(如原债权人是其他案件的被执行人),需先做到:① 转让前书面告知相关执行法院(即原债权人作为被执行人的案件的法院)债权转让事宜;② 转让对价需优先用于清偿自身未履行的债务,并保留银行转账凭证、债权人收款确认书等证据;③ 主动向执行法院报告财产及债权转让情况,避免被认定为 “转移财产、规避执行”;
需向执行法院提交完整材料:债权转让协议、原债务人收到通知的证据、转让对价支付凭证、原债权人无其他权利瑕疵的承诺函等,确保法院审查时认可 “转让未损害第三人利益”。

风险防范:留存证据 + 排查潜在风险
全面留存证据,应对后续争议
所有环节需保留书面或电子证据,避免 “口说无凭”:
债权合法性证据:原合同、生效裁判文书、付款凭证、原债务人确认债权的函件;
转让流程证据:债权转让协议(双方签字盖章)、《债权转让通知书》及送达记录、转让对价支付凭证(银行回单、发票);
执行程序证据(如有):向执行法院提交的报告、法院的沟通记录、对价用于清偿债务的凭证。
排查 “第三人利益风险”,避免转让被撤销
若原债权人存在未清偿债务(如欠付其他债权人款项、涉及执行案件),需重点防范:
不得通过 “低价转让”“无偿转让” 转移财产:转让对价需符合市场公允价(可通过第三方评估机构出具评估报告证明);
若转让对价不足以覆盖原债权人的未清偿债务,需提供 “其他偿债能力证明”(如原债权人的资产清单、近期偿债记录),避免法院认定 “转让导致偿债能力下降,损害其他债权人利益”;
受让人需 “事前核查”:受让前通过 “中国执行信息公开网” 查询原债权人是否为被执行人,通过 “企查查”“天眼查” 核查原债权人的债务纠纷情况,避免受让后因原债权人问题导致自身权利无法实现。

关键提醒:债权转让别忽视这些要点
1.债权人转让债权前,若自身存在未履行的执行案件,需及时向相关法院报告财产及债权转让事宜。
2.转让债权所得对价,应优先用于清偿自身未履行的债务,且需保留相关支付凭证,以备法院审查。
3.债权受让人在受让债权时,也应核实债权人是否存在未清偿债务等情况,避免因债权转让不符合法律规定,导致自身无法成为合法的执行申请人。
债权转让不仅是当事人之间的民事行为,还需符合法律规定和公共利益。若忽视自身未清偿债务而擅自转让债权,即便完成了转让流程,也可能无法获得法院对执行申请人变更的支持,最终导致权利无法实现。



客服1