警惕!“假外包、真派遣” 坑了多少企业?指引教你 3 招精准区分
近期,四川省人力资源和社会保障厅、重庆市人力资源和社会保障局联合印发《劳务派遣规范用工指引》(川人社函〔2025〕704 号),针对劳务派遣与劳务外包的混淆乱象给出明确界定。实践中,不少企业因 “误判用工性质” 或 “刻意模糊边界”,被认定为 “名为外包、实为派遣”,不仅面临行政警告与罚款,还需对劳动者承担连带赔偿责任。今天,我们结合官方指引,从法律视角拆解两者核心差异,帮企业规避用工风险。
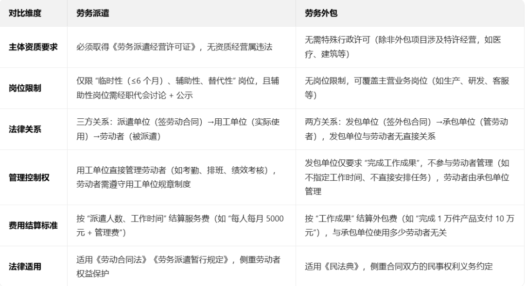
1
先搞懂:劳务派遣与劳务外包,根本不是一回事
很多企业误以为 “把活儿交给第三方就是外包”,实则两者在法律关系、管理模式、责任承担上存在本质区别。根据《劳务派遣规范用工指引》,我们通过六大核心维度帮你快速区分:
2
重点警示:这 3 种 “假外包” 行为,极易被认定为劳务派遣
实践中,部分企业为规避 “劳务派遣 10% 用工比例限制”“同工同酬义务”,刻意将劳务派遣包装成劳务外包,但这些操作往往 “一查一个准”。根据指引,以下三类情形会被直接认定为 “名为外包、实为派遣”:
1.“承包单位的人,听发包单位的话”
若外包公司安排的劳动者,需按发包单位的考勤制度打卡、接受发包单位主管的直接指挥(如 “今天必须完成 XX 任务”)、遵守发包单位的奖惩规定(如迟到扣钱、绩效不达标罚款),即便签的是 “外包合同”,也会被认定为劳务派遣 —— 因为发包单位实际掌握了对劳动者的 “管理控制权”。
2.“以发包单位名义开展工作” 若劳动者对外以发包单位名义提供劳动(如佩戴发包单位工牌、使用发包单位邮箱、向客户自称 “XX 公司员工”),且客户、公众普遍认为其是发包单位员工,可能被认定为 “事实劳动关系”,发包单位需承担用人单位责任(如补缴社保、支付未签劳动合同双倍工资)。
3.“按人数 / 工时结算费用” 外包合同约定 “按每人每月 8000 元结算”“按实际工作小时数付费”,而非按 “工作成果(如产量、项目进度)” 结算,本质上与劳务派遣的 “按人数付费” 一致,会被认定为规避劳务派遣规定的行为。
3
企业实操指南:如何避免 “假外包” 风险?
无论是选择劳务派遣还是劳务外包,关键在于 “守住法律边界”。结合《劳务派遣规范用工指引》,我们为企业提供3 点实操建议:
(一)选对合作方:资质审查要 “穿透”
若选劳务派遣:务必核查对方《劳务派遣经营许可证》的有效期、年度核验情况(可通过 “国家企业信用信息公示系统” 查询),避免与 “无证单位” 合作(否则用工单位需承担连带赔偿责任)。
若选劳务外包:优先选择注册资本充足、信誉良好的承包单位,同时核查其是否具备完成外包项目的能力(如设备、技术、人员储备),避免选择 “空壳公司”(防止承包单位欠薪、逃缴社保后,劳动者向发包单位追责)。
(二)签好合同:条款要 “避坑”
外包合同中,绝对不能出现这些表述:“乙方(承包单位)需安排 5 名劳动者驻甲方(发包单位)工作,服从甲方考勤管理”“甲方有权对乙方劳动者进行绩效考核”“费用按实际出勤人数结算”。
正确表述应是:“乙方需在 2025 年 12 月 31 日前完成 XX 项目(或交付 XX 成果),成果需符合 XX 标准”“甲方仅对工作成果进行验收,不参与乙方人员管理”“费用按成果验收合格后一次性支付 XX 元”。
(三)管好边界:不越权、不插手
发包单位不得直接向承包单位的劳动者下达指令、进行奖惩,不得要求劳动者佩戴本单位标识;
若发现承包单位存在欠薪、未缴社保等违法情形,应及时督促整改(留存书面记录),避免因 “明知违法而不制止” 被认定为共同侵权;
劳务派遣中,必须遵守 “10% 用工比例限制”(用工总量 = 劳动合同人数 + 派遣人数),且需向被派遣劳动者支付加班费、绩效奖金,落实同工同酬(无同类岗位的,参照当地相近岗位工资)。
劳务派遣与劳务外包并非 “选择题”,而是 “适配题”—— 企业需根据自身用工需求(如是否需直接管理、岗位是否属 “三性”)选择合法用工模式。此次川渝联合发布的《劳务派遣规范用工指引》,已为企业划定清晰的 “法律红线”。建议企业尽快对照指引开展自查,若发现 “假外包”“违规派遣” 情形,及时调整用工方案,必要时可咨询专业劳动法律师,避免因用工性质混淆付出沉重代价。



客服1